國務院辦公廳關于印發中央預算單位政府集中采購目錄及標準(2020年版)的通知
發布日期:2021-01-20 來源:華采招標集團有限公司國辦發〔2019〕55號
國務院各部委、各直屬機構:
《中央預算單位政府集中采購目錄及標準(2020年版)》已經國務院同意,現印發給你們,請遵照執行。
《中央預算單位政府集中采購目錄及標準(2020年版)》自2020年1月1日起實施,2016年12月21日印發的《中央預算單位2017—2018年政府集中采購目錄及標準》同時廢止。
國務院辦公廳
2019年12月26日
(此件公開發布)
中央預算單位政府集中采購目錄及標準(2020年版)
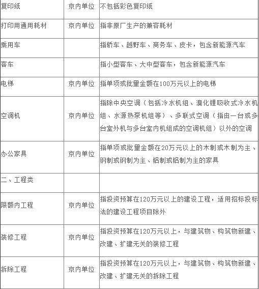
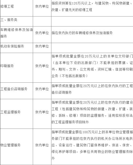
一、集中采購機構采購項目
以下項目必須按規定委托集中采購機構代理采購:




注:①表中“適用范圍”欄中未注明的,均適用于所有中央預算單位。
②表中所列項目不包括部門集中采購項目和中央高校、科研院所采購的科研儀器設備。
二、部門集中采購項目
部門集中采購項目是指部門或系統有特殊要求,需要由部門或系統統一配置的貨物、工程和服務類專用項目。各中央預算單位可按實際工作需要確定,報財政部備案后組織實施采購。
三、分散采購限額標準
除集中采購機構采購項目和部門集中采購項目外,各部門自行采購單項或批量金額達到100萬元以上的貨物和服務的項目、120萬元以上的工程項目應按《中華人民共和國政府采購法》和《中華人民共和國招標投標法》有關規定執行。
四、公開招標數額標準
政府采購貨物或服務項目,單項采購金額達到200萬元以上的,必須采用公開招標方式。政府采購工程以及與工程建設有關的貨物、服務公開招標數額標準按照國務院有關規定執行。